snad_logo_3.png

AISSAI Anomaly detection workshop 2024: Adaptive Anomaly Detection Tutorial

This tutorial shows how to use the coniferest package, which was developed by the SNAD team. We show how to use it to build and run active anomaly discovery pipelines, both on a toy dataset and a dataset of astronomical objects.

Full documentation can be found at ReadTheDocs.

Developers of conferest:

The tutorial is co-authored by Emille Ishida (LPC)

Run this NB in Google Colab

Uncomment to install the dependencies

[1]:
# %pip install -U coniferest

Example: toy data

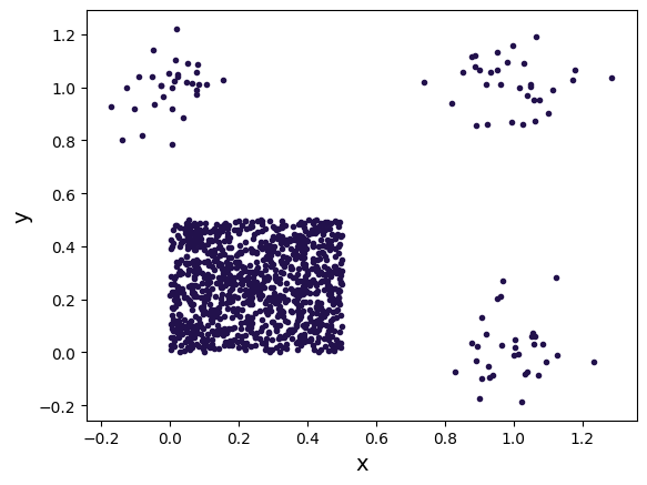
Lets start by constructing some toy data

[2]:
import matplotlib.pyplot as plt
from coniferest.datasets import non_anomalous_outliers
from coniferest.label import Label
import numpy as np

data_ex1, labels_ex1 = non_anomalous_outliers(
    # Number of regular objects
    inliers=1024,
    # Number of objects per each of three "outlier" classes
    outliers=32,
    # Classification of "outlier" classes
    regions=[Label.REGULAR, Label.REGULAR, Label.ANOMALY],
    seed=42
)

# Plot the data
plt.scatter(data_ex1[:,0], data_ex1[:,1], marker='.', color='#22114C')
plt.xlabel("x", fontsize=14)
plt.ylabel("y", fontsize=14)
plt.show()
../_images/pre_executed_AISSAI_2024_tutorial_6_0.png
[3]:
print(data_ex1.shape)
data_ex1
(1120, 2)
[3]:
array([[ 0.38697802,  0.21943922],
       [ 0.42929896,  0.34868401],
       [ 0.04708867,  0.48781118],
       ...,
       [ 1.05489829,  0.07260984],
       [ 0.90689265, -0.09991449],
       [ 1.00368055,  0.01730071]])

Non-active anomaly detection¶

Let’s run Isolation Forest model (see Liu et al. 2008) on the data we just created:

[4]:
from coniferest.datasets import single_outlier
from coniferest.isoforest import IsolationForest

# declare and fit an isolation forest
model_iso = IsolationForest(random_seed=0)
model_iso.fit(data_ex1)

# evaluate classification
scores_iso = model_iso.score_samples(data_ex1)

The coniferest implementation of isolation forest is up to 100x faster than the scikit-learn one. See performance tests here.


Check the distribution of anomaly scores

[5]:
plt.figure()
plt.hist(scores_iso, bins=25)
plt.xlabel('anomaly scores', fontsize=14)
plt.ylabel('N', fontsize=14)
plt.show()
../_images/pre_executed_AISSAI_2024_tutorial_12_0.png

Define number of objects to investigate

[6]:
n = 20

indx = scores_iso.argsort()     # order objects according to their scores
anomalies = data_ex1[indx[:n]]  # separate anomalies
regulars = data_ex1[indx[n:]]   # separate regulars

plt.show()
plt.scatter(regulars[:,0], regulars[:,1], color='#22114C', marker='o',
            s=15, label='regulars')
plt.scatter(anomalies[:,0], anomalies[:,1], color='#FCBD43', marker='*',
            s=15, label='anomalies')
plt.xlabel('x', fontsize=14)
plt.ylabel('y', fontsize=14)
plt.legend()
plt.show()
../_images/pre_executed_AISSAI_2024_tutorial_14_0.png

Adaptive anomaly detection¶

Suppose you are interested in only 1 corner of the parameter space

We should define as metadata everything that can help us make a decision.

In our example, the information we need to know to make a decision is position.

[7]:
# metadata should include info that will help you decide
metadata_ex1 = np.array(
    [f'ID = {i}, {x = :.2f}, {y = :.2f}' for i, (x,y) in enumerate(data_ex1)]
)
metadata_ex1
[7]:
array(['ID = 0, x = 0.39, y = 0.22', 'ID = 1, x = 0.43, y = 0.35',
       'ID = 2, x = 0.05, y = 0.49', ..., 'ID = 1117, x = 1.05, y = 0.07',
       'ID = 1118, x = 0.91, y = -0.10', 'ID = 1119, x = 1.00, y = 0.02'],
      dtype='<U30')

Tune the anomaly algorithm to your definition of anomaly

[8]:
from coniferest.pineforest import PineForest
from coniferest.session import Session
from coniferest.session.callback import (
    TerminateAfter, prompt_decision_callback,
)

# declare the model parameters
model_ex1 = PineForest(
    # Use 1024 trees, a trade-off between speed and accuracy
    n_trees=1024,
    # Fix random seed for reproducibility
    random_seed=42,
)

session_ex1 = Session(
    # Data to use
    data=data_ex1,
    # Metadata to help an expert (you!)
    metadata=metadata_ex1,
    model=model_ex1,
    # Ask expert interactively
    decision_callback=prompt_decision_callback,
    # Stop after `n` objects
    on_decision_callbacks=TerminateAfter(10),
)

session_ex1.run()
Is ID = 1049, x = 1.29, y = 1.04 anomaly? [y/N]:
  n
Is ID = 1043, x = 1.07, y = 1.19 anomaly? [y/N]:
  n
Is ID = 1113, x = 1.02, y = -0.19 anomaly? [y/N]:
  y
Is ID = 1114, x = 0.90, y = -0.17 anomaly? [y/N]:
  y
Is ID = 1118, x = 0.91, y = -0.10 anomaly? [y/N]:
  y
Is ID = 1095, x = 0.93, y = -0.09 anomaly? [y/N]:
  y
Is ID = 1107, x = 0.94, y = -0.09 anomaly? [y/N]:
  y
Is ID = 1098, x = 1.07, y = -0.08 anomaly? [y/N]:
  y
Is ID = 1089, x = 1.03, y = -0.08 anomaly? [y/N]:
  y
Is ID = 1094, x = 1.04, y = -0.07 anomaly? [y/N]:
  y
[8]:
<coniferest.session.Session at 0x13e3d7cd0>
[18]:
#  See targeted anomalies
session_ex1.known_anomalies
[18]:
array([1113, 1114, 1118, 1095, 1107, 1098, 1089, 1094])
[19]:
#  See targeted regulars
session_ex1.known_regulars
[19]:
array([1049, 1043])

Plot your decisions

[20]:
# Flag thins you did not see
flag_not_seen = ~np.isin(np.arange(data_ex1.shape[0]), list(session_ex1.known_labels))

plt.figure()
plt.scatter(*data_ex1[flag_not_seen].T,
            color='gray', marker='^', s=15, label='not seen')
plt.scatter(*data_ex1[session_ex1.known_anomalies].T,
            color='#FCBD43', marker='*', s=15 ,label='anomalies')
plt.scatter(*data_ex1[session_ex1.known_regulars].T,
            color='#22114C', marker='o', s=15, label='regulars')
plt.xlabel('x', fontsize=14)
plt.ylabel('y', fontsize=14)
plt.legend()
plt.show()
../_images/pre_executed_AISSAI_2024_tutorial_23_0.png

Semi-supervised

Suppose now that you have a set of labels you looked at yesterday…

[21]:
n_anomalies = 32

data_ex2, labels_ex2 = non_anomalous_outliers(
    # Number of regular objects
    inliers=1024,
    #  Number of objects per each of three "outlier" classes
    outliers=n_anomalies,
    # Classification of "outlier" classes
    regions=[Label.R, Label.R, Label.A],
    seed=402,
)

labels_ex2
[21]:
array([ 1,  1,  1, ..., -1, -1, -1])

Create a “catalog” of known labels

[22]:
# All objects in right bottom corner are anomalies
known_anomalies = np.where(
    (data_ex2[:, 0] > 0.6)    # Large x
    & (data_ex2[:, 1] < 0.5)  # Small y
)[0]

# No known regulars
known_regulars = np.array([], dtype=int)
# Or uncomment to actually add seven objects from the top right group
# known_regulars = np.where(
#     (data_ex2[:, 0] > 0.6)    # Large x
#     & (data_ex2[:, 1] > 0.6)  # Large y
# )[0][-7:]

known_idx = np.r_[known_anomalies, known_regulars]
known_data = data_ex2[known_idx]
known_labels = np.r_[
    np.full_like(known_anomalies, Label.ANOMALY, dtype=int),
    np.full_like(known_regulars, Label.REGULAR, dtype=int),
]
[23]:
# Plot the data
unlabeled = ~np.isin(np.arange(data_ex2.shape[0]), known_idx)
plt.scatter(*data_ex2[unlabeled].T, marker='^', color='grey', alpha=0.5,
            label='Unlabeled')
plt.scatter(*data_ex2[known_regulars].T, marker='o', color='#22114C',
            label='Catalogued regular')
plt.scatter(*data_ex2[known_anomalies].T, marker='*', color='#22114C',
            label='Catalogued anomaly')
plt.legend()
plt.show()
../_images/pre_executed_AISSAI_2024_tutorial_28_0.png

Train model on these labels

[24]:
model_ex2 = PineForest(random_seed=402)
model_ex2.fit_known(data_ex2, known_data=known_data, known_labels=known_labels)
[24]:
<coniferest.pineforest.PineForest at 0x297280550>

Use the model for ex2 to estimate scores from ex1

[25]:
scores_dex1_mex2 = model_ex2.score_samples(data_ex1)
[27]:
indx = scores_dex1_mex2.argsort()         # order objects according to their scores
anomalies = data_ex1[indx[:n_anomalies]]  # separate anomalies
regulars = data_ex1[indx[n_anomalies:]]   # separate regulars

plt.show()
plt.scatter(*data_ex2.T, color='gray', label='data used for model',
            alpha=0.5, s=15, marker="*")
plt.scatter(*regulars.T, color='#22114C', marker='o', s=15,
            label='regulars')
plt.scatter(*anomalies.T, color='#FCBD43', marker='*', s=15,
            label='anomalies')
plt.xlabel('x', fontsize=14)
plt.ylabel('y', fontsize=14)
plt.legend()
plt.show()
../_images/pre_executed_AISSAI_2024_tutorial_33_0.png

Example: ZTF light curves of M31 field¶

Let’s use built-in dataset of ZTF light curve features adopted from Malanchev et al. (2021):

[28]:
from coniferest.datasets import ztf_m31

# import built-in data
data_ztf, metadata_ztf = ztf_m31()
print(data_ztf.shape)
(57546, 42)

Here data is 2-D feature dataset (lines are for objects, columns are for features) and metadata is 1-D array of ZTF DR object IDs.

[29]:
data_ztf
[29]:
array([[6.9950008e-01, 2.2794117e-01, 3.6764707e-02, ..., 2.0214492e-01,
        6.6418362e-01, 2.0516939e+01],
       [4.4299984e-01, 2.8888890e-01, 4.4444446e-02, ..., 1.6328827e-01,
        7.9298627e-01, 2.0698317e+01],
       [5.8949947e-01, 2.8000000e-01, 3.2000002e-02, ..., 1.9050223e-01,
        7.2875845e-01, 2.0749649e+01],
       ...,
       [7.3499680e-02, 2.7459016e-01, 4.9180329e-02, ..., 2.4325265e-02,
        7.9307187e-01, 1.7515738e+01],
       [4.3999672e-02, 3.1102362e-01, 7.4803151e-02, ..., 1.6327854e-02,
        7.9121703e-01, 1.5804447e+01],
       [1.9550037e-01, 2.2834645e-01, 5.5118110e-02, ..., 5.5768635e-02,
        7.1393239e-01, 1.8852880e+01]], dtype=float32)
[30]:
metadata_ztf
[30]:
array([695211400017839, 695211400043887, 695211400043454, ...,
       695211200027621, 695211200002462, 695211200070946], dtype=uint64)

Let’s do anomaly detection! Explore different paths

[31]:
from coniferest.pineforest import PineForest
from coniferest.session import Session
from coniferest.session.callback import (
    TerminateAfter, viewer_decision_callback,
)

model_ztf = PineForest(
    # Number of trees to use for predictions
    n_trees=256,
    # Number of new tree to grow for each decision
    n_spare_trees=768,
    # Fix random seed for reproducibility
    random_seed=0,
)

session_ztf = Session(
    data=data_ztf,
    metadata=metadata_ztf,
    model=model_ztf,
    # Prompt for a decision and open object's page on the SNAD Viewer
    decision_callback=viewer_decision_callback,
    on_decision_callbacks=[
        # Terminate session after 10 decisions
        TerminateAfter(10),
    ]
)
session_ztf.run()
Is 695211200075348 anomaly? [y/N]:
  n
Is 695211400053697 anomaly? [y/N]:
  n
Is 695211200035023 anomaly? [y/N]:
  n
Is 695211200020939 anomaly? [y/N]:
  n
Is 695211400132963 anomaly? [y/N]:
  n
Is 695211400011746 anomaly? [y/N]:
  n
Is 695211400121607 anomaly? [y/N]:
  n
Is 695211100020857 anomaly? [y/N]:
  n
Is 695211400053113 anomaly? [y/N]:
  n
Is 695211400126517 anomaly? [y/N]:
  n
[31]:
<coniferest.session.Session at 0x2977abdd0>